sunbet(中国区)官方网站
关于我们
申搏sunbet介绍
经理致辞
组织机构
系介绍
现任领导
党群工作
理论学习
党务工作
工会工作
共青团
关工委
团队力量
教授
学科教授
荣休教授
副教授
讲师
博导介绍
硕导介绍
人才培养
本科生培养
教学管理
公司产品
人才招聘
教育管理
科学研究
科研动态
成果展示
研究机构
青教论坛
投稿指南
员工工作
规章制度
就业工作
员工组织
公司之星
教师之星
员工之星
员工园地
员工分会
员工风采
员工快讯
毕业合影
服务指南
校车时刻
办公电话
报销单据下载
当前位置:
首页
>
员工工作
>
就业工作
> 正文
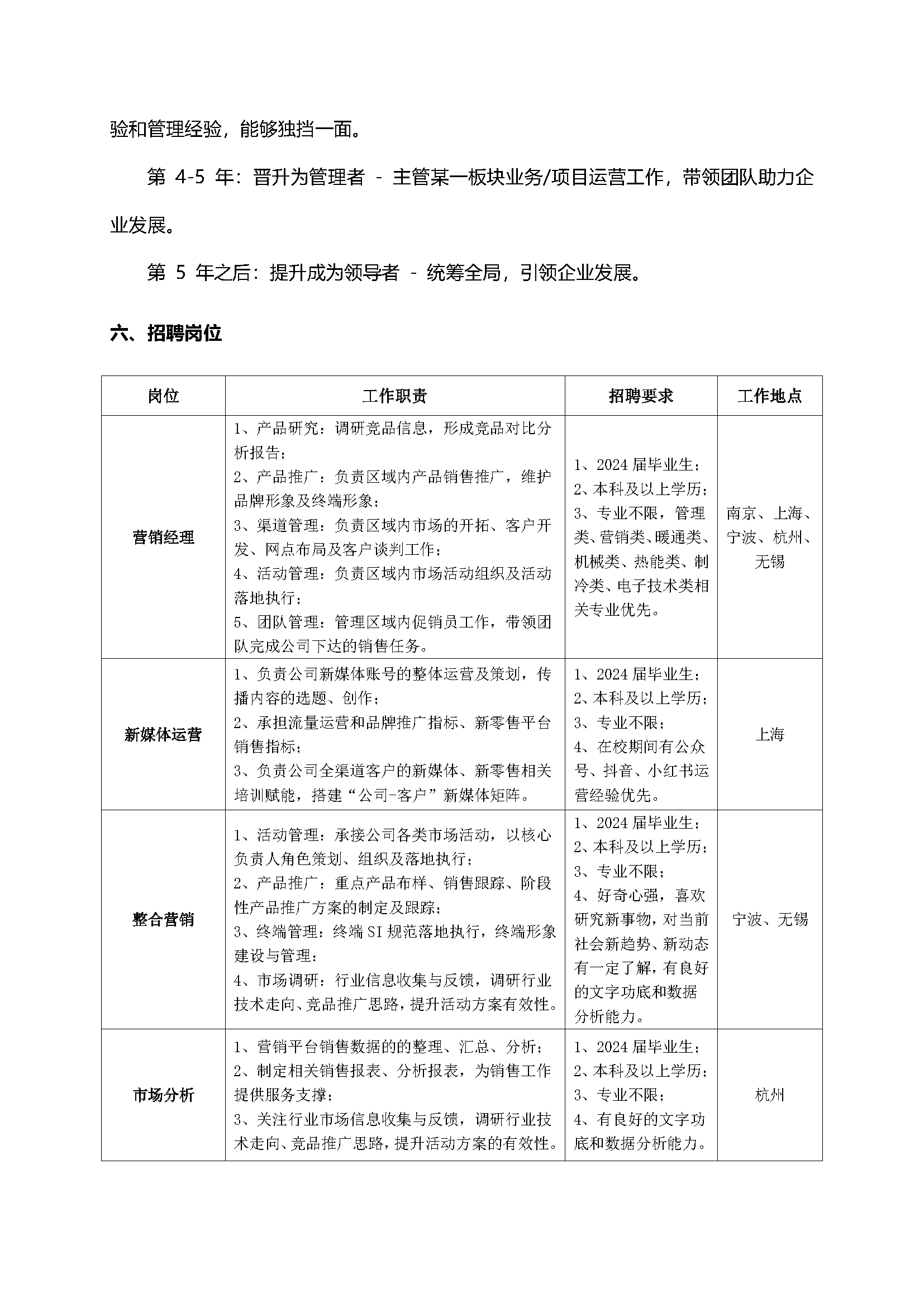
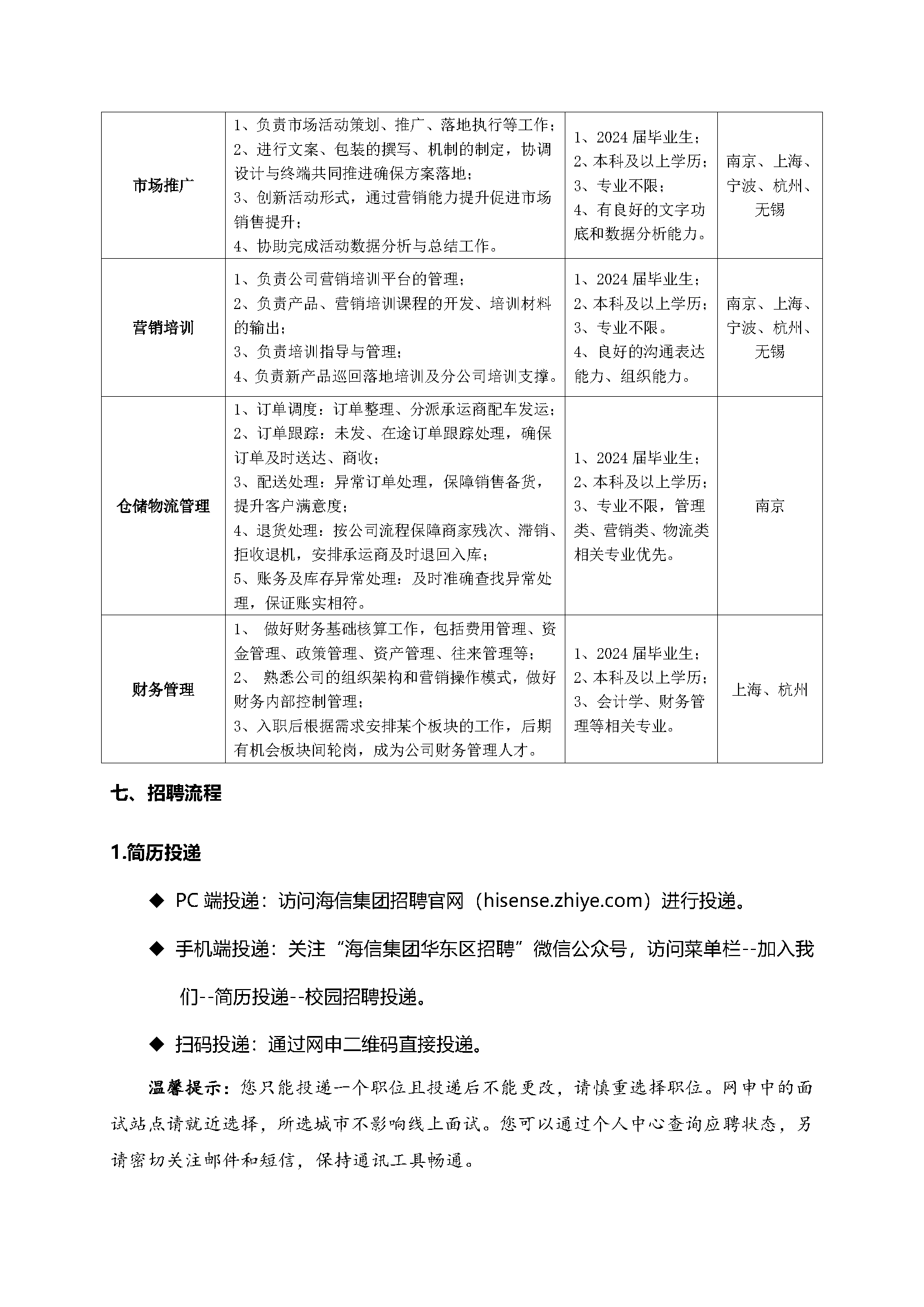
【2024职向未来】海信集团华东大区2024秋招(管理、财务、营销等)
阅读次数: 发布时间:2023-09-26